
The ArchiMate® modeling language becomes even more powerful when combined with other enterprise architecture and business standards.
By integrating ArchiMate with frameworks such as TOGAF®, BPMN, or UML, organizations can achieve richer models, improved consistency, and stronger alignment between strategy, processes, applications, and technology.
This synergy enables enterprise architects to create more comprehensive views, support collaboration across disciplines, and deliver greater value to transformation initiatives.
What is the ArchiMate modeling language?
ArchiMate is an open, standardized modeling language for enterprise architecture. It provides a unified framework for describing, analyzing, and visualizing connections across business domains. It offers a clear, consistent way to capture and communicate complex organizational relationships.
The ArchiMate language is not intended to replace other standards and modeling approaches. For many domains, languages, and techniques are available that provide more detailed descriptions.
Those languages, such as UML, BPMN, and others, have a narrower scope (e.g., UML for specifying software, BPMN for business processes) than ArchiMate. Still, they lack concepts for relating these to other domains. Figure 1 below depicts this.

An enterprise architecture model connecting other models - overlap between ArchiMate and other techniques
This is where ArchiMate adds value. First, you need a broad, less detailed description to have a general overview of your enterprise. This will help you see the dependencies between different aspects and areas and avoid drowning in details.
For example, the ArchiMate concept of Application Component is largely identical to UML’s Component concept. This allows you to connect ArchiMate models to models for these individual domains, so you can zoom in on specific parts of the enterprise architecture by drilling down into these other models.
Explore: Enterprise Architecture Management
This provides you with an integrated description of the enterprise that meaningfully relates (sub)models from formerly separate domains (as in Figure 2 below).
This allows you to analyze and define the dependencies between desired business outcomes, products and processes, IT systems, data, projects and programs, and other aspects of your enterprise, all within one environment.
This is very important in realizing your business strategy: a clear line-of-sight between all the elements of your enterprise, with a single source of truth (instead of disparate modeling silos), efficient analysis of the impact of management decisions, and easy collaboration between the different experts that work on designing and changing your enterprise.

Linking an ArchiMate model to detailed models to provide traceability
- Strategy modeling: The Business Motivation Model, the Balanced Scorecard, the Business Model Canvas, and Value Mapping
- Business Process Modeling: BPMN, Customer Journey Maps and Service Blueprints
- Software, systems and data modeling: UML, SysML, and Entity-Relationship Diagrams
Combining ArchiMate® with BMM / BS / BMC
The ArchiMate® language is not intended to replace other standards and modeling approaches, but rather to connect them. In this section, we focus on relating ArchiMate® to several management-oriented techniques: The Business Motivation Model, Balanced Scorecard, and Business Model Canvas.

An approximate mapping between ArchiMate and other techniques. More abstract, high-level concepts are presented on the left and the more concrete, detailed concepts are in the right-hand column
The Balanced Scorecard
The Balanced Scorecard is a widely used high-level technique for strategic performance management of organizations. It provides four perspectives on performance and addresses these in a layered structure, using mission, objectives, measures, targets, and initiatives to express the strategic direction. Strategy maps are often used to depict these elements and their relationships.
The Business Motivation Model
The Business Motivation Model (BMM) has inspired ArchiMate’s motivation concepts. BMM distinguishes between means, ends, influencers, and assessments, providing a more detailed, fine-grained description of business motivation than ArchiMate’s motivation concepts.
The Balanced Scorecard is a widely used high-level technique for managing organizations' strategic performance.
It provides four perspectives on performance and addresses these in a layered structure, using mission, objectives, measures, targets, and initiatives to express the strategic direction. Strategy maps are often used to depict these elements and their relationships.

Balanced Scorecard vs Archimate
The Business Model Canvas
The Business Model Canvas provides a high-level overview of the structure of an organization's current or envisaged business models.

Business Model Canvas vs Archimate
Relating different models in an enterprise architecture tool
Bizzdesign’s Enterprise Studio offers versatile options for combining various modeling languages, enabling organizations to address specific business questions and deliver value at multiple levels.
It supports ArchiMate, along with other frameworks like the Business Model Canvas, while leveraging ArchiMate to represent additional methodologies, such as the Business Motivation Model and Balanced Scorecard.

ArchiMate and the Business Motivation Model

Using a metric as a measure: Using a driver from ArchiMate as a measure on a Balanced Scorecard

Automatic mapping of Business Model Canvas to ArchiMate
Combining ArchiMate with BPMN
The main standard for modeling business processes is the Business Process Model and Notation (BPMN). ArchiMate is typically used for high-level processes and their relations to the enterprise context, but it is not intended for detailed workflow modeling.
BPMN supports detailed sub-process and task modeling down to the level of executable specifications but lacks the broader enterprise context, for example, to model the application services that support a process or the goals and requirements it has to fulfill.
To this end, BPMN has a more fine-grained set of elements with various types of events, tasks, and gateways. Both languages can quite easily be used in combination.

Relating BPMN models in an enterprise architecture tool
There are different ways to relate BPMN models with your ArchiMate models in Bizzdesign’s Enterprise Studio.

Using ArchiMate to make a high-level process view

Using ArchiMate to make a high-level process view and a corresponding, more detailed BPMN model based on the mapping

Mapping of ArchiMate objects to BPMN objects (objects are equal in this example). To create the relevant links to relate ArchiMate objects to your BPMN model, you can use cross-model relations

ArchiMate application landscape used in a BPMN process model: Use ArchiMate to model your application landscape and connect it to your BPMN process model for a unified view. Other integration options between BPMN and ArchiMate are also possible
Combining ArchiMate with UML/ SysML/ ERD
Integrate ArchiMate with UML, SysML, and ERD models to create a unified enterprise architecture. By connecting these distinct models within an ArchiMate framework, you can construct a cohesive enterprise model that links previously separate domains meaningfully.
Combining ArchiMate with the Unified Modeling Language
The Unified Modeling Language (UML) is the de facto standard for software modeling. UML strongly inspired several concepts in ArchiMate.
The most obvious is the application component concept, corresponding to the UML component. The node, artifact, device, system software, and path elements have also been taken more or less directly from UML (where system software is called execution environment).
This close linkage facilitates a continuous development chain between higher-level Enterprise Architecture models described in ArchiMate notation and lower-level solution architecture and implementation models in UML.

An approximate mapping between ArchiMate concepts and techniques. The more abstract, high-level concepts are left and the detailed concepts on the right.
There are also some important differences between the two. The ArchiMate serving relationship, although superficially similar in notation, is semantically different from UML’s dependency and often points in the opposite direction. A UML dependency is used to model, for example, function calls in software programs.
At the architectural level at which the ArchiMate language is aimed, run-time operational details of such call graphs are less important than the more stable and generic notion of service provision. In ArchiMate, the direction of the serving relationship, therefore, denotes the direction of service delivery, independent of whether this service is called by the user or offered pro-actively by the provider.
This also points to another important difference: UML does not have a separate service concept since, in its object-oriented paradigm, the behavior expressed by a service is encapsulated via (the operations of) an interface.
The ArchiMate language differentiates between interfaces and their services to specify that the same service is offered through multiple interfaces. Hence, the UML interface combines an ArchiMate application interface and service.
Combining ArchiMate with SysML
The Systems Modeling Language (SysML) is an offshoot of UML for systems engineering. It offers concepts for specification, analysis, design, verification, and validation of various systems and systems-of-systems.
It is less software-centric than UML, much smaller, and more straightforward to learn (although its diagrams can become complicated).
When designing physical systems (or systems with physical parts), SysML may be suited as a language for the more detailed design in a context where ArchiMate is used for the architecture level of abstraction.

Combining ArchiMate with the Entity-Relationship Model (ERD)
The Entity-Relationship (ER) model is a foundational modeling technique in ICT. It defines entity types, which classify items of interest, and specifies relationships between instances of these types.
ER diagrams often use various notations, with crow’s foot notation being one of the most popular. ER models are commonly applied in data modeling, especially for designing relational databases, aligning naturally with ArchiMate’s passive structure concepts (as shown in the following table).
Attributes, keys, and specific entity instances are typically excluded from ArchiMate models as they are too detailed for the enterprise architecture level of abstraction. Similarly, ArchiMate does not support relationship cardinalities for the same reason.

Example of using ArchiMate, UML and ERD in an enterprise architecture tool
In Bizzdesign’s Enterprise Studio, users are able to make ArchiMate, UML, and ERD models. You could choose to use just one modeling language, but you might want to use different languages next to each other.
To support specific stakeholders who have different modeling needs. Data models in ArchiMate can be modeled using passive structure concepts like business objects and data objects.

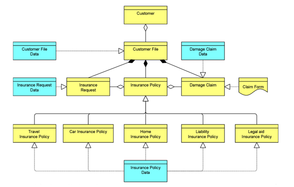
Example of using business and data objects in ArchiMate
If more details are required, you could create more in-depth UML Class diagrams of the ArchiMate-defined business and data objects.

Example of a UML Class diagram
If you are a fan of Entity Relationship Diagrams (ERD), you could use ERD instead of UML for your data modeling.

ERD modeling - Using ERD instead of UML for data modeling
Enterprise Studio is capable of supporting all these different kinds of models. Whether you choose to use just one language or multiple languages like ArchiMate, BPMN, and UML, for example, you will see that making models will help you understand your business better and that Enterprise Studio accommodates all your modeling needs.
Summary
First of all, let’s repeat what we started with: ArchiMate is not intended to replace other standards and techniques but rather to complement them. For many domains, there are languages and techniques available with a narrower scope but a greater level of detail. ArchiMate provides a broader description that helps to see the dependencies between different aspects and areas and gives a general overview of your enterprise.
It can connect to those other techniques because their concepts overlap. Since ArchiMate is only a modeling language, it does not provide its way of working, but it will, of course, be used in the context of such a process. Much has been written about using ArchiMate with TOGAF—both Open Group standards and easily complementary—and we did not want to repeat that in this blog.
In addition to this typical use in enterprise architecture, we discussed the relevance of architecture and ArchiMate in agile development. Although the role of models in an agile approach differs from the traditional ‘big design up front’ development style, they are important in ensuring coherence across different timescales, iterations, and domains.
You need to make sure that agile teams work with and not against each other and avoid creating silos, and you want to align everyone from strategy to operations with the same purpose.
Creating, evolving, and sharing just-in-time models that capture the information necessary to make the right decisions at all levels of the organization at the right moment is the best way to become a truly adaptive enterprise. If you have any further questions about linking ArchiMate to other standards, please contact us.



