cancel
Showing results for 
Show  only  | Search instead for 
Did you mean: 

A Report which generate something similar to an Application environment Diagram

TDucher
Super Contributor

Hello Community !

Is there a type of report in HOPEX V5 which could be used/customized to replace the application environment Diagram of an application and which automatically displays the entry Application in the center and correctly aligned some particular objects on the left (for example input flows and/or applications sending the flows) and some other on the right (for example input flows and/or applications receiving the flows), something like 

TDucher_1-1705938802514.png

 

TDucher_0-1705937961222.png

Thanks in advance.

 

 

6 Replies

Hi @mimperiali,

Thanks for your response.

I'm able with dendrogram to report and navigate to messages sent or received and go to the sender or receiver Applications and more and it is a good tool but I was waiting for a representation "Environment Diagrams" like with senders or the left and receivers on the right like what I see in many other tools today.

Exemple :

TDucher_0-1709832714811.png

 

Do we have a chance to have that in HOPEX and if yes when ?

FYI @Mahdi 

antpopple
Super Contributor

Hi Thierry,

Have a look at the doco in the help guide:  HOPEX V5 EN (mega.com)

In case the link doesn't work, search for "REST API and GraphQL"

I'm not a tech person, so I tend to just follow whatever guides I can find.

In the end, the data source I use in Power Query for each dataset follows this format:

https://<<my-domain>>/hopexgraphql/api/dataset/<<dataset-absolute-identifier>>/content

I use anonymous login with an API Key that Mega generated for me.

Best to discuss with your Mega support contact.  

Regards,
Ant

TDucher
Super Contributor

Hello @antpopple

Thank you very much for your valuable response.

When you talk about API you mean Visual basic API ? Java ? Something else ?

Hello,

Thank you for your response.

I already used this layout which is good but I wanted to know if there was another layout which better cover our need and allow to get an object in the center and sending and received flows (or something else) dispatched on both sides.

I saw that in several Tools mainly for data flow visualization and data lineage.

I understand that it is not available the case in HOPEX. I suggest to think about adding such kinds of report layout in future releases of HOPEX. This could be very useful for diverse needs 🙂

Thierry.

antpopple
Super Contributor

Hi @TDucher, I've encounted a similar requirement at my organisation.  We want a simple way to report in application flows.  I have tried the diagram approach as well.  This is nice as a visualisation against an application record but hasn't been overly useful in reporting.

The approach I have adopted is to create a custom dataset based on an existing dataset, called Exchanged Data Details.  I then use the HOPEX API to access the dataset and load the data into Excel / Power BI.

antpopple_0-1706067936489.png

The data I used from the dataset is:

  • Application Flow Name
  • Sender Application
  • Receiver Application
  • Application Flow Content
  • Content Class (data object)

This results in a row per class (which is our focus), so an application flow with three classes (data objects) will have three rows in the resulting dataset.

I used the ITPM Functional Administrator profile (any would probably work to create the dataset, but a future step requires this profile).

I opened Other Reports:

antpopple_1-1706068788202.png

I went to My Report Datasets and clicked New.  Then I selected the base dataset definition and populated my new dataset like I would with any report.

Using the ITPM profile I was able to access the General > Administration option to obtain the Absolute ID for the dataset.  The API uses this to access the data.

antpopple_2-1706069095073.png

From memory, I needed Mega support to set up my access so I could achieve this.

Obviously, the success of this depends on the metamodel objects you're using.  I also don't pretend that this is the best pathway, but I'm looking for quick wins at the moment as we work out what objects in the metamodel are useful for us.

Hope this helps,

Ant

mimperiali
Retired

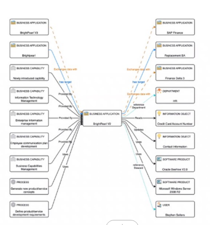
Hi @TDucher, reports don't provide the level of flexibility that you require in terms of final rendering.
You have to pick an existing layout and then exploit it to display the data you need. Examples are: dendrogram, tree sets, tables... This is an example where, on any given application, I've decided to be presented with information regarding flows (incoming and outgoing), and other general details (supported business capabilities, used software technologies, etc...). For the rendering I chose a dendrogram.

mimperiali_0-1706026551578.png